Задать свой вопрос   *более 50 000 пользователей получили ответ на «Решим всё»

Задача 38001 3.22 Найти частные производные от...

Условие

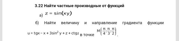
3.22 Найти частные производные от функций

математика 1020

Решение

a)
∂z/∂x=z`_(x)=(sin(xy))`_(x)=(cos(xy))*(xy)`_(x)= [b]y*cos(xy)[/b]

∂z/∂y=z`_(y)=(sin(xy))`_(y)=(cos(xy))*(xy)`_(y)= [b]x*cos(xy)[/b]


б)

gdad u=(∂u/∂x)*vector{i}+(∂u/∂y)*vector{j}+(∂u/∂z)*vector{k}

∂u/∂x= (tgx-x+3sin^2y+z+ctgz)`_(x)=(1/cos^2x)-1= [b] tg^2x[/b]

∂u/∂y= (tgx-x+3sin^2y+z+ctgz)`_(y)=3*2*siny*(siny)`=6siny*cosy= [b]3sin2y[/b]

∂u/∂z= (tgx-x+3sin^2y+z+ctgz)`_(z)=1-(1/sin^2z)= [b]-ctg^2z[/b]


grad u_(M)=(∂u/∂x)_(M)*vector{i}+(∂u/∂y)_(M)*vector{j}+(∂u/∂z)_(M)*vector{k}

(∂u/∂x)_(M)=tg^2(π/4)=1

(∂u/∂y)_(M)=3sin(2*(π/3))=3*sqrt(3)/2

(∂u/∂z)_(M)=-ctg^2(π/2)=0


grad u_(M)= [b]1 *vector{i}+(3sqrt(3)/2)*vector{j}+0*vector{k}[/b]

Написать комментарий

Меню

Присоединяйся в ВК