Задать свой вопрос   *более 50 000 пользователей получили ответ на «Решим всё»

Задача 37993 На горизонтальной поверхности с...

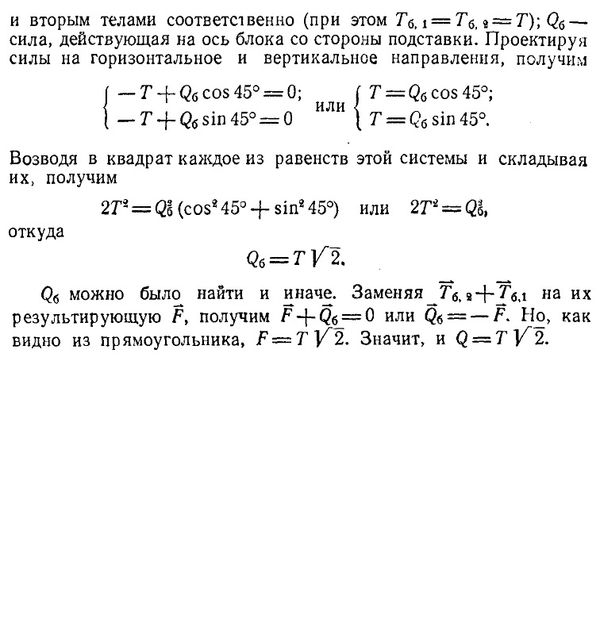
Условие

На горизонтальной поверхности с коэфициентом трения М движется брусок массой m2 соединёный нитью со скоростью свисающими бруском массой m1. Найти натяжение нити и силу давления на ось не весомого блока

физика ВУЗ 2829

Все решения

Написать комментарий

Меню

Присоединяйся в ВК