Задать свой вопрос   *более 50 000 пользователей получили ответ на «Решим всё»

Задача 37964 Даны точки А(-2;4;7), В(8;1,5;-3,6),...

Условие

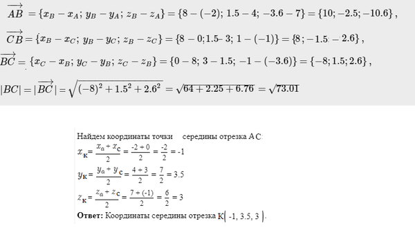
Даны точки А(-2;4;7), В(8;1,5;-3,6), С(0;3;-1).
Найдите: a) координаты вектора АВ
б) длину вектора СВ
в) середину отрезка АС
г) расстояние между точками ВС

математика 10-11 класс 3847

Решение

в) координаты середины отрезка АС это полусумма соответствующих координат точек А и С : (-1; 3,5; 3) г) расстояние между точками это длина вектора ВС, корень квадратный из (0-8)^2+(3-1,5)^2+(-1-(-3.6))^2=8.5 cм

Все решения

Написать комментарий

Меню

Присоединяйся в ВК