Задать свой вопрос   *более 50 000 пользователей получили ответ на «Решим всё»

Задача 37944 1)...

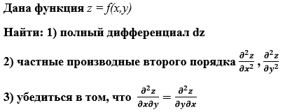
Условие

1) z=x^2+2xy+y^2+x^3-3x^2y-y^3+x^4-4x^2y^2+y^4 2) z=x^2y^2

математика 1758

Все решения

dz=z`_(x)dx+z`_(y)dy

z`_(x)=(x^2+2xy+y^2+x^3-3x^2y-y^3+x^4-4x^2y^2+y^4)`_(x)=

при этом y - константа

=2x+2y+3x^2-6xy+4x^3-8xy^2

z`_(y)=(x^2+2xy+y^2+x^3-3x^2y-y^3+x^4-4x^2y^2+y^4)`_(y)=


при этом х - константа

=2х+2у-3x^2-3y^2-8x^2y+4y^3

О т в е т.
[b]dz=(2x+2y+3x^2-6xy+4x^3-8xy^2)*dx+(2х+2у-3x^2-3y^2-8x^2y+4y^3)*dy[/b]


2) ∂^(2)z/ ∂ x^2=(z`_(x))`_(x)=(2x+2y+3x^2-6xy+4x^3-8xy^2)`_(x)=

=2+6x-6y+12x^2-8y^2


∂^(2)z/ ∂ y^2=(z`_(y))`_(y)=(2х+2у-3x^2-3y^2-8x^2y+4y^3)`_(y)=


=2-6y-8x^2+12y^2

3)
∂^(2)z/ ∂ x ∂ y=(z`_(x))`_(x)=(2x+2y+3x^2-6xy+4x^3-8xy^2)`_(y)=

= [b]2-6x-16xy[/b]


∂^(2)z/ ∂ y ∂ x=(z`_(y))`_(x)=(2х+2у-3x^2-3y^2-8x^2y+4y^3)`_(x)=

= [b]2-6x-16xy[/b]


равны, что и требовалось доказать

Написать комментарий

Категория

Меню

Присоединяйся в ВК