Задать свой вопрос   *более 50 000 пользователей получили ответ на «Решим всё»

Задача 37919 Найти плотность распределения,...

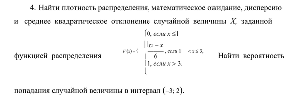
Условие

Найти плотность распределения, математическое ожидание, дисперсию
и среднее квадратическое отклонение случайной величины X, заданной функцией распределения. Найти вероятность попадания случайной величины в интервал (-3; -2).

математика ВУЗ 1961

О решение...

На нашем сайте такое бывает редко, но решение к данной задаче еще никто не написал.

Что Вы можете сделать?

  1. Выставите данный вопрос вновь. Перейдите на главную страницу.
  2. Найдите похожую задачу. Используйте поиск.

Написать комментарий

Меню

Присоединяйся в ВК