Задать свой вопрос   *более 50 000 пользователей получили ответ на «Решим всё»

Задача 37874 Найдите эксцентриситет эллипса , если...

Условие

Найдите эксцентриситет эллипса , если расстояние между директрисами в четыре раза больше расстояния между фокусами .

математика ВУЗ 11186

Все решения

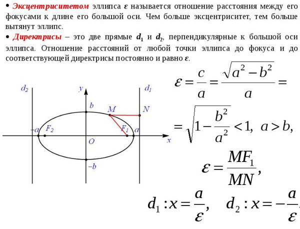
Каноническое уравнение эллипса:

(x^2/a^2)+(y^2/b^2)=1

[b] Уравнения директрис эллипса имеют вид:

x=±a/ε,[/b]

где

ε=c/a - эксцентриситет эллипса


Расстояние между директрисами гиперболы
2d=2a/ε

Фокусы эллипса имеют координаты
F_(1)(-с;0) и F_(2)(с;0)

Расстояние между фокусами:
F_(1)F_(2)=2c

По условию:
расстояние между фокусами в 4 раза больше расстояния между ее директрисами

2d*4=2c
4d=c

4*(a/ε)=c
4a=c*(c/a) ⇒4a^2=c^2 ⇒ c=2a

Тогда эксцентриситет эллипса
ε=с/a=2a/a=2

О т в е т. 2

Написать комментарий

Меню

Присоединяйся в ВК