Корни на промежутке [3п/2;3п]
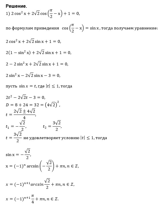
cos((π/2)-x)=sinx
Так как
cos^2x=1-sin^2x, то
2*(1-sin^2x)+2sqrt(2)sinx+1=0
2sin^2x-2sqrt(2)sinx-3=0
Квадратное уравнение относительно sinx.
Замена переменной
sinx=t
2t^2-2sqrt(2)t-3=0
D=(-2sqrt(2))^2-4*2*(-3)=8+24=32
sqrt(32)=sqrt(16*2)=4sqrt(2)
t_(1)=(2sqrt(2)-4sqrt(2))/4 или t_(2)=(2sqrt(2)+4sqrt(2))/4
t_(1)=(-sqrt(2))/2 или t_(2)=(3sqrt(2))/2
Обратная замена
[b]sinx=-sqrt(2)/2[/b]
х=(-1)^(k)arcsin(-sqrt(2)/2) + πk, k ∈ Z
x=(-1)^(k)*(-π/4)+ πk, k ∈ Z
[b]x=(-1)^(k+1)*(π/4)+ πk, k ∈ Z[/b]
или
[b]sinx=3sqrt(2)/2 [/b] - уравнение не имеет корней, так как 3sqrt(2)/2 >1
б) При отборе корней удобно записать ответ в виде серии двух ответов
При k=2n
х=(-π/4)+ 2πn, n ∈ Z ( решения принадлежат 4-ой четверти)
и
при k=2n+1
х=(π/4)+π+ 2πn, n ∈ Z ( решения принадлежат 3-ей четверти)
см. рис. 1
Указанному промежутку принадлежит корень
x=(-π/4)+2π [b]=7π/4[/b]
см. рис. 2
О т в е т.
a)(-1)^(k+1)*(π/4)+ πk, k ∈ Z
б)7π/4
