Задать свой вопрос
*более 50 000 пользователей получили ответ на «Решим всё»
Задача 37822
6sin^2x+5cosx-6 = 0 3cos^2x+sin2x+1 =...
Условие
vk319929612
2019-05-30 22:12:14
6sin^2x+5cosx-6 = 0
3cos^2x+sin2x+1 = 0
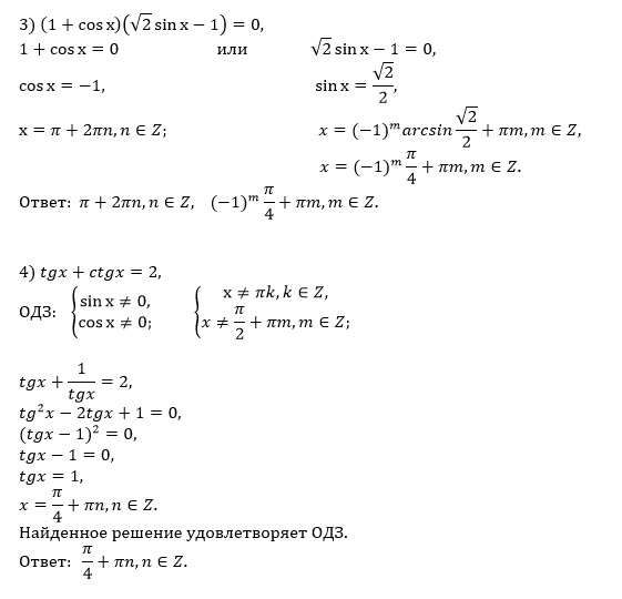
(1+cosx)*(sqrt(2)*sinx - 1) = 0
tgx+ctgx = 2
математика 10-11 класс
2544
Решение
u821511235
2019-05-31 07:02:54
★
Написать комментарий
Меню
Решим всё
Найти задачу
Категории
Статьи
Тесты
Архив задач
Присоединяйся в ВК