Задать свой вопрос   *более 50 000 пользователей получили ответ на «Решим всё»

Задача 37785 1) Решите уравнение 2sin^2x -...

Условие

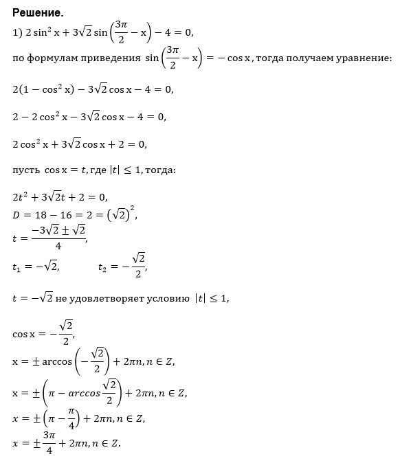
1) Решите уравнение 2sin^2x - 3sqrt(2)sin (3Pi/2) - 4 = 0

2) Найдите корни, принадлежащие отрезку [Pi; 5Pi/6]

математика 10-11 класс 4482

Решение

Написать комментарий

Категория

Меню

Присоединяйся в ВК