Задать свой вопрос
*более 50 000 пользователей получили ответ на «Решим всё»
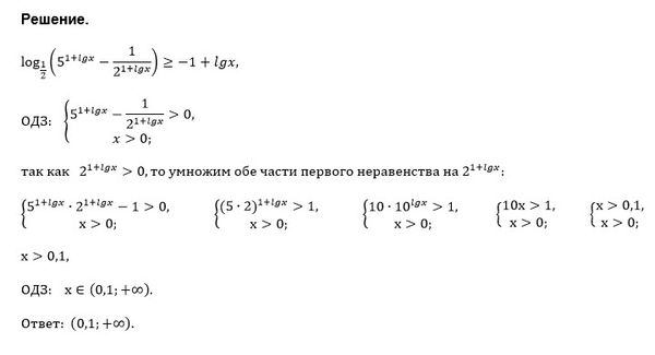
Задача 37624
Помогите определить ОДЗ...
Условие
vk293893343
2019-05-27 00:59:26
Помогите определить ОДЗ
предмет не задан
829
Все решения
sova
2019-05-27 12:40:25
u821511235
2019-05-27 06:34:25
Написать комментарий
Меню
Решим всё
Найти задачу
Категории
Статьи
Тесты
Архив задач
Присоединяйся в ВК