Задать свой вопрос
*более 50 000 пользователей получили ответ на «Решим всё»
Задача 3762
Продифференцировать функцию, заданную...
Условие
slava191
06.10.2015
Продифференцировать функцию, заданную параметрически: x=acos^3t, y=bsin^3t
математика ВУЗ
2257
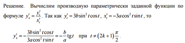
Решение
Ответ:
В решение
Написать комментарий
Меню
Решим всё
Найти задачу
Категории
Статьи
Тесты
Архив задач
Присоединяйся в ВК