Задать свой вопрос   *более 50 000 пользователей получили ответ на «Решим всё»

Задача 3761 Продифференцировать функцию, используя...

Условие

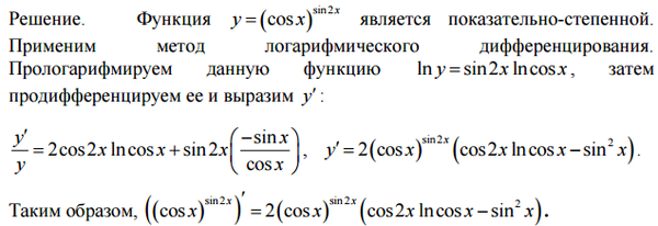
Продифференцировать функцию, используя правило логарифмического дифференцирования: y=(cosx)^(sin2x)

математика ВУЗ 2057

Решение



Ответ: В решение

Написать комментарий

Меню

Присоединяйся в ВК