Задать свой вопрос   *более 50 000 пользователей получили ответ на «Решим всё»

Задача 37567 Решить методом непосредственного...

Условие

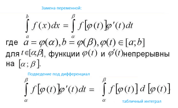
Решить методом непосредственного интегрирования или методом подставки

математика ВУЗ 695

Решение

3.
x^2=t
d(x^2)=dt
2xdx=dt
xdx=(1/2)dt

Пределы интегрирования
если х=0, то t=0
если x=1, то t=1

∫ ^(1)_(0)xdx/(1+(x^2)^2)=(1/2) ∫ ^(1)_(0)dt/(1+t^2)=

=(1/2)arctgt|^(1)_(0)=(1/2)arctg1=(1/2)*(π/4)= [b]π/8[/b]

4.
Здесь применим замену, но в обратную сторону.
Тогда не придется менять пределы интегрирования.
Так как
d(lnx)=dx/x,
то

∫ ^(3)_(2)ln^2dx/x= ∫ ^(3)_(2)ln^2xd(lnx)=((ln^3x)/3)|^(3)_(2)=

=(ln^33-ln^32)/3

Написать комментарий

Меню

Присоединяйся в ВК