Задать свой вопрос
*более 50 000 пользователей получили ответ на «Решим всё»
Задача 37519
...
Условие
vk301356398
2019-05-23 18:09:14
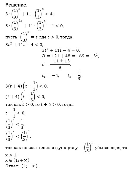
Решить неравенства
5)3⋅(1/9)^(x)+11⋅(1/3)^(x)<4
математика ВУЗ
759
Решение
u821511235
2019-05-23 21:19:42
★
Написать комментарий
Меню
Решим всё
Найти задачу
Категории
Статьи
Тесты
Архив задач
Присоединяйся в ВК