Задать свой вопрос
*более 50 000 пользователей получили ответ на «Решим всё»
Задача 37515
...
Условие
vk301356398
2019-05-23 18:07:46
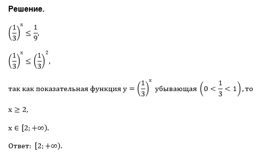
Решить неравенства
1) (1/3)^(x) ≤ 1/9
математика ВУЗ
683
Решение
u821511235
2019-05-23 21:43:48
★
Написать комментарий
Меню
Решим всё
Найти задачу
Категории
Статьи
Тесты
Архив задач
Присоединяйся в ВК