Задать свой вопрос   *более 50 000 пользователей получили ответ на «Решим всё»

Задача 37462 Решить неравенство...

Условие

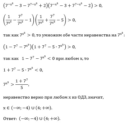
Решить неравенство log2(7^(-x^2)-3)(7^(-x^2+16)-1)) + ...

математика 10-11 класс 28980

Все решения

Вопросы к решению (1)

Написать комментарий

Категория

Меню

Присоединяйся в ВК