Задать свой вопрос
*более 50 000 пользователей получили ответ на «Решим всё»
Задача 37320
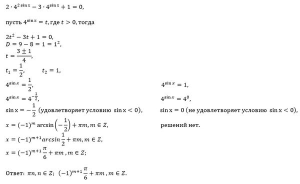
Решить 4^(sqrt(1-cos^2x)) + 2*4^(sinx) =...
Условие
vk404287564
2019-05-20 14:13:32
Решить 4^(sqrt(1-cos^2x)) + 2*4^(sinx) = 3
математика 10-11 класс
6610
Решение
u821511235
2019-05-20 15:04:11
★
Написать комментарий
Меню
Решим всё
Найти задачу
Категории
Статьи
Тесты
Архив задач
Присоединяйся в ВК