Задать свой вопрос   *более 50 000 пользователей получили ответ на «Решим всё»

Задача 37256 Вычислить приближенное изменение функции...

Условие

Вычислить приближенное изменение функции z = x^2-xy+y^2, если x изменяется от 2 до 2,15, а y изменяется от 1 до 1,25.

математика ВУЗ 6017

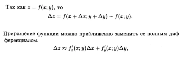
Решение

f`_(x)=(x^2-xy+y^2)`_(x)=2x-y
f`_(y)=(x^2-xy+y^2)`_(y)=-x+2y

x_(o)=2
y_(o)=1


Δx=2,15-2=0,15
Δy=1,25-1=0,25


f`_(x)(x_(o);y_(o))=2*2-1=3
f`_(y)(x_(o);y_(o))=-2+2*1=0


Δz= 3*0,15+0*0,25= [b]0,45[/b]

Написать комментарий

Меню

Присоединяйся в ВК