Задать свой вопрос
*более 50 000 пользователей получили ответ на «Решим всё»
Задача 37222
a) sqrt(5x^(2)-15x+16)=4 б) ...
Условие
vk301356398
2019-05-18 17:20:37
a) sqrt(5x^(2)-15x+16)=4
б) sqrt(x^(2))= sqrt(x+1)
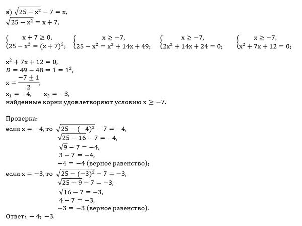
в) sqrt(25-x^(2))-7=x
+Проверка
математика ВУЗ
797
Решение
u821511235
2019-05-18 20:44:41
★
Написать комментарий
Меню
Решим всё
Найти задачу
Категории
Статьи
Тесты
Архив задач
Присоединяйся в ВК