Задать свой вопрос
*более 50 000 пользователей получили ответ на «Решим всё»
Задача 37172
Найти наибольшее и наименьшее значение...
Условие
vk422003172
2019-05-17 14:23:48
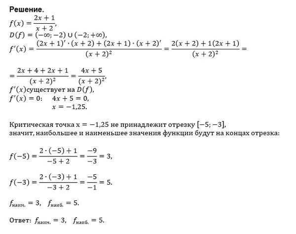
Найти наибольшее и наименьшее значение функции f(x) на отрезке [a; b]
f(x) = (2x+1)/(x+2), [-5; -3]
математика 10-11 класс
853
Решение
u821511235
2019-05-17 14:43:37
★
Написать комментарий
Меню
Решим всё
Найти задачу
Категории
Статьи
Тесты
Архив задач
Присоединяйся в ВК