Задать свой вопрос   *более 50 000 пользователей получили ответ на «Решим всё»

Задача 37131 ...

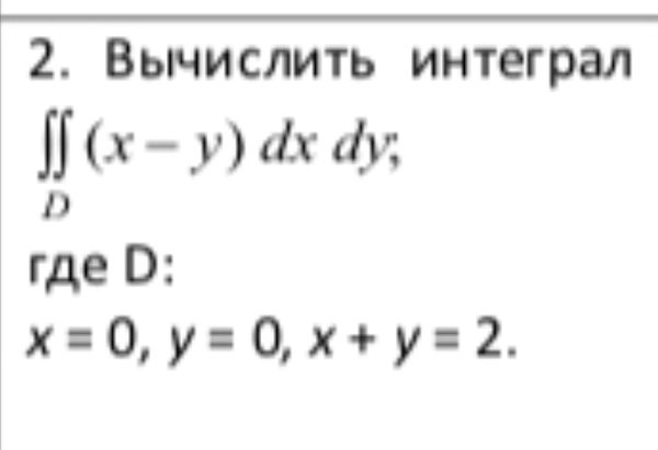
Условие

Вычислить интеграл
∫ ∫ (x-y)dxdy;
D
где D:
x=0; y=0; x+y=2.

математика ВУЗ 2613

Все решения

= ∫^(2)_(0) ( ∫ ^(2-x)_(0)(x-y)dy)dx=

считаем внутренний интеграл

= ∫^(2)_(0) (xy - (y^2/2))|^(y=2-x)_(y=0) dx=

= ∫^(2)_(0) (x*(2-x) - ((2-x)^2/2)- 0) dx=

= ∫^(2)_(0) (2x-x^2 - (4-4x+x^2)/2) dx=

=∫^(2)_(0) (2x-x^2 - (4-4x+x^2)/2) dx=

=(1/2)∫^(2)_(0)(8x - 3x^2-4)dx=

=(1/2)*((8x^2/2) -3*(x^3/3) -4x)|^(2)_(0)=

=(1/2)*(4*4-8-8)=0

Написать комментарий

Меню

Присоединяйся в ВК