Задать свой вопрос
*более 50 000 пользователей получили ответ на «Решим всё»
Задача 37047
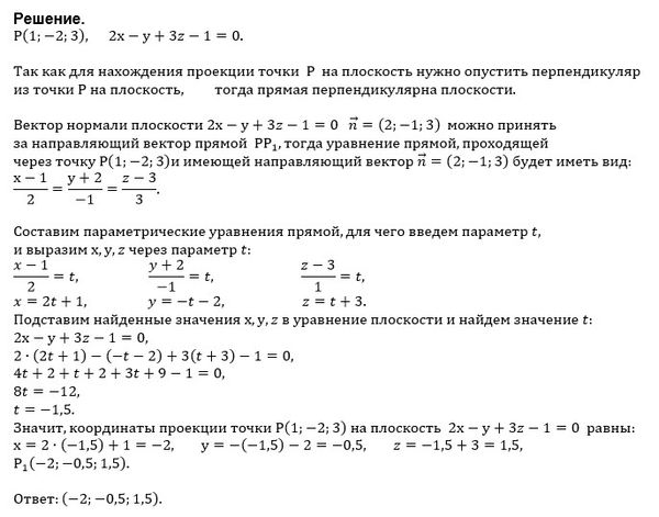
Найти проекцию точки Р(1,-2,3) на...
Условие
yelymcheav
2019-05-14 15:32:04
Найти проекцию точки Р(1,-2,3) на плоскость 2x-y+3z-1=0
предмет не задан
1368
Все решения
u821511235
2019-05-14 17:13:26
Написать комментарий
Меню
Решим всё
Найти задачу
Категории
Статьи
Тесты
Архив задач
Присоединяйся в ВК