Задать свой вопрос   *более 50 000 пользователей получили ответ на «Решим всё»

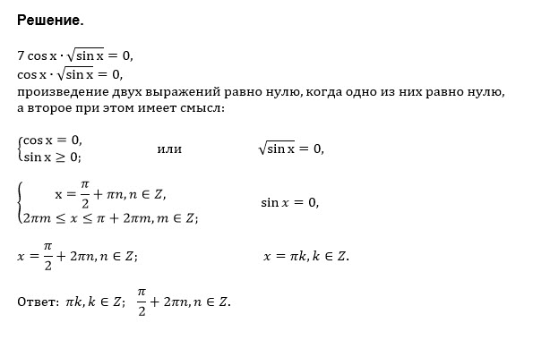
Задача 37019 7сosx* sqrt(sinx) =0...

Условие

7сosx* sqrt(sinx) =0

математика 10-11 класс 2204

Все решения

7cosx*sgrt(sinx)=0
Решение:
Если sinx <0.то решений нет.
Если sinx=0. то x=πk. k ∈ z.
Если sinx>0.то cosx=0, откуда x=π/2+2πk. k ∈ z.
Ответ: πk; π/2+2πk, k ∈z.

Написать комментарий

Меню

Присоединяйся в ВК