Задать свой вопрос   *более 50 000 пользователей получили ответ на «Решим всё»

Задача 37 В электрической цепи, представленной на...

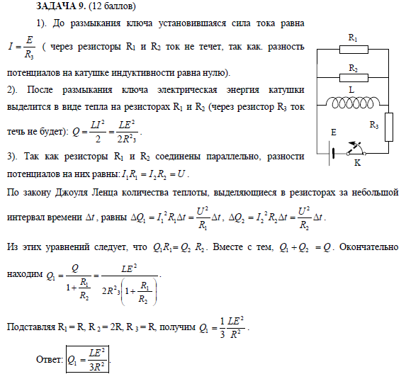
Условие

В электрической цепи, представленной на рисунке, ключ К в начальный момент замкнут, и по цепи идет постоянный ток. Какое количество теплоты выделится в резисторе R1 после размыкания ключа. Параметры элементов цепи: индуктивность катушки равна L, R1 = R, R 2 = 2R, R 3= R, ЭДС источника тока равна Е. Активным сопротивлением катушки и сопротивлением источника тока пренебречь.

физика 10-11 класс 10960

Решение



Ответ: LE^2/3R^2

Написать комментарий

Меню

Присоединяйся в ВК