Задать свой вопрос
*более 50 000 пользователей получили ответ на «Решим всё»
Задача 36985
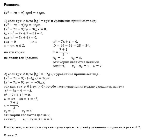
Найти сумму целых корней уравнения (х^2...
Условие
ladykaramel
2019-05-13 14:17:29
Найти сумму целых корней уравнения
(х^2 - 7x + 9)|tgx| = 3tgx
математика 10-11 класс
1639
Решение
u821511235
2019-05-13 15:14:41
★
Написать комментарий
Меню
Решим всё
Найти задачу
Категории
Статьи
Тесты
Архив задач
Присоединяйся в ВК