Задать свой вопрос
*более 50 000 пользователей получили ответ на «Решим всё»
Задача 36973
Решите неравенство...
Условие
aaaaaannnyyyyy
2019-05-13 09:02:38
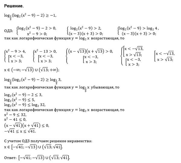
Решите неравенство log(1/3)(log2(x^2-9)-2) больше или равно -1
математика 10-11 класс
9122
Решение
u821511235
2019-05-13 11:36:30
★
Написать комментарий
Категория
ЕГЭ по Математике (проф.)
задание 15 (неравенство)
Меню
Решим всё
Найти задачу
Категории
Статьи
Тесты
Архив задач
Присоединяйся в ВК