Задать свой вопрос
*более 50 000 пользователей получили ответ на «Решим всё»
Задача 36934
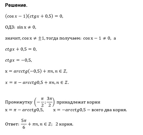
(Cos(x)-1)*(ctg(x)+0,5)=0 Решить...
Условие
vk209936463
2019-05-12 10:17:06
(Cos(x)-1)*(ctg(x)+0,5)=0
Решить уравнение ,Сколько корней на промежутке
(-pi/2; 3pi/2)
математика 10-11 класс
2135
Все решения
u821511235
2019-05-13 21:55:12
Написать комментарий
Меню
Решим всё
Найти задачу
Категории
Статьи
Тесты
Архив задач
Присоединяйся в ВК