Задать свой вопрос
*более 50 000 пользователей получили ответ на «Решим всё»
Задача 36876
Найдите наименьшее значение функции...
Условие
makcum11
2019-05-10 21:49:45
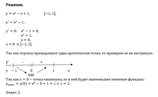
Найдите наименьшее значение функции y=e^x -x+1 на отрезке [-1;1]
математика 10-11 класс
1601
Все решения
u821511235
2019-05-11 06:56:24
Написать комментарий
Меню
Решим всё
Найти задачу
Категории
Статьи
Тесты
Архив задач
Присоединяйся в ВК