Задать свой вопрос   *более 50 000 пользователей получили ответ на «Решим всё»

Задача 36860 +Составить уравнение плоскости которая...

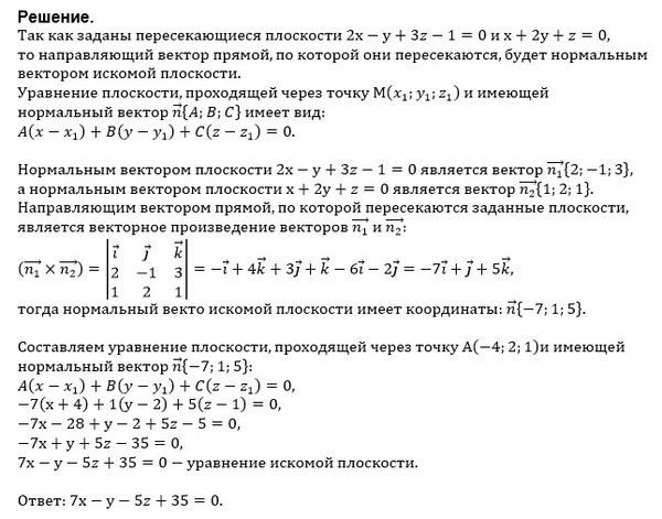
Условие

+Составить уравнение плоскости которая будет проходить через точку А(-4,2,1) перпендикулярно к двум плоскостям 2x-y+3z-1=0 и x+2y+z=0

предмет не задан 2304

Решение

Написать комментарий

Меню

Присоединяйся в ВК