Задать свой вопрос
*более 50 000 пользователей получили ответ на «Решим всё»
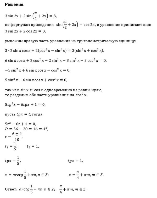
Задача 36831
...
Условие
radostmalchikov
2019-05-08 19:06:31
3sin2x + 2sin(π/2 +2x) =3
математика 10-11 класс
968
Решение
u821511235
2019-05-08 21:17:09
★
Написать комментарий
Меню
Решим всё
Найти задачу
Категории
Статьи
Тесты
Архив задач
Присоединяйся в ВК