Задать свой вопрос
*более 50 000 пользователей получили ответ на «Решим всё»
Задача 36787
...
Условие
uvmart13
2019-05-07 13:45:57
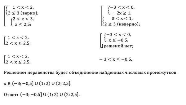
log(|x-2|)(3 - |x|) ≤ 1
математика 10-11 класс
936
Все решения
u821511235
2019-05-07 14:44:11
Написать комментарий
Меню
Решим всё
Найти задачу
Категории
Статьи
Тесты
Архив задач
Присоединяйся в ВК