Задать свой вопрос   *более 50 000 пользователей получили ответ на «Решим всё»

Задача 36746 Случайная величина X имеет функцию...

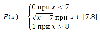
Условие

Случайная величина X имеет функцию распределения.
Найдите M(X), D(X), P(X < 8/9), P(8/16 < X < 7+1/4), P(X > 1/4)

математика ВУЗ 583

О решение...

На нашем сайте такое бывает редко, но решение к данной задаче еще никто не написал.

Что Вы можете сделать?

  1. Выставите данный вопрос вновь. Перейдите на главную страницу.
  2. Найдите похожую задачу. Используйте поиск.

Написать комментарий

Меню

Присоединяйся в ВК