Задать свой вопрос
*более 50 000 пользователей получили ответ на «Решим всё»
Задача 36722
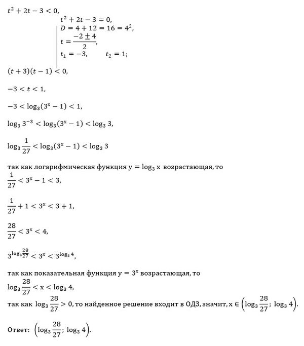
log3(3^x-1)*log 9(9^(x+2)-6*3^(x+3)+81)<...
Условие
kirishima2001
2019-05-05 09:46:27
log3(3^x-1)*log 9(9^(x+2)-6*3^(x+3)+81)< 3
математика 10-11 класс
3698
Все решения
u821511235
2019-05-05 22:13:22
Написать комментарий
Меню
Решим всё
Найти задачу
Категории
Статьи
Тесты
Архив задач
Присоединяйся в ВК