Задать свой вопрос   *более 50 000 пользователей получили ответ на «Решим всё»

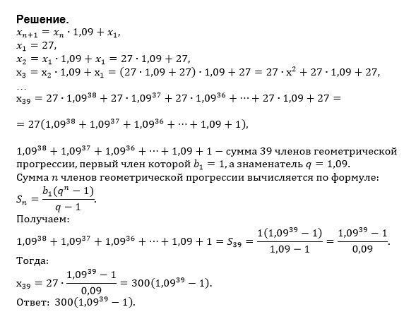
Задача 36617 x_(n+1)=...

Условие

x_(n+1)= x_(n)*1.09+x_(1)
x_(1)=27
x_(39)=?

математика 941

Все решения

x_(2)=x_(1)*1,09+x_(1)=27*1,09+27=27*(1,09+1)

x_(3)=x_(2)*1,09+x_(1)=27*(1,09+1)*1,09+27=
=27*(1,09^2+1,09+1)

x_(4)=x_(3)*1,09+x_(1)=27*(1,09^2+1,09+1)*1,09+27=

=27*(1,09^3+1,09^2+1,09+1)

Закономерность можно продолжить

x_(39)=27*(1,09^(38)+1,09^(37)+...+1)

Считаем сумму
39 членов геометрической прогрессии cо знаменателем q=1,09

S_(39)= [b]1*(1,09^(39)-1)/(1,09-1)[/b]

x_(39)=27*((1,09^(39)-1)/(1,09-1)=27*(1,09^(39)-1)/0,09=

=300*(1,09^(39)-1)

Написать комментарий

Категория

Меню

Присоединяйся в ВК