Задать свой вопрос
*более 50 000 пользователей получили ответ на «Решим всё»
Задача 36567
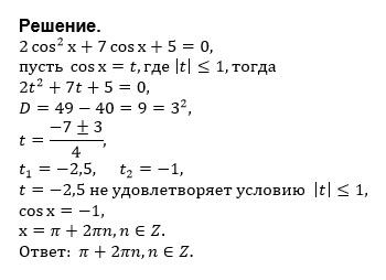
2cos^2 x+7cosx+5=0...
Условие
vk462691908
2019-04-29 13:52:05
2cos^2 x+7cosx+5=0
математика 10-11 класс
1006
Все решения
u821511235
2019-04-29 14:09:47
Написать комментарий
Меню
Решим всё
Найти задачу
Категории
Статьи
Тесты
Архив задач
Присоединяйся в ВК