Задать свой вопрос   *более 50 000 пользователей получили ответ на «Решим всё»

Задача 3644 На прямой 3x+4y=2 найдите точку, через...

Условие

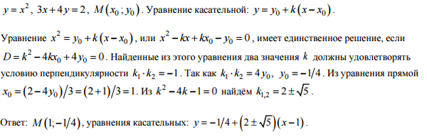
На прямой 3x+4y=2 найдите точку, через которую проходят две перпендикулярные друг другу касательные к графику функции y=x^2, и напишите уравнения этих касательных.

математика 10-11 класс 6608

Решение



Ответ: В решение

Вопросы к решению (1)

Написать комментарий

Меню

Присоединяйся в ВК