Задать свой вопрос
*более 50 000 пользователей получили ответ на «Решим всё»
Задача 36436
Теория вероятности Решить...
Условие
vk309830596
2019-04-26 08:23:04
Теория вероятности
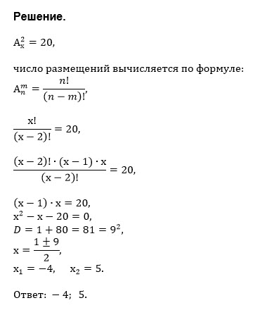
Решить уравнение:
A (верхний индекс 2), нижний (x) = 20
Спасибо за помощь.
математика 3k класс
4173
Решение
u821511235
2019-04-26 09:49:08
★
Написать комментарий
Меню
Решим всё
Найти задачу
Категории
Статьи
Тесты
Архив задач
Присоединяйся в ВК