Задать свой вопрос
*более 50 000 пользователей получили ответ на «Решим всё»
Задача 36428
...
Условие
ultraman
2019-04-25 20:34:07
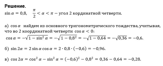
Решите задание: Известно, что sin α = 0,8; (π/2)< α<π
Вычислите а)cos α; б)sin2α; в)cos 2α
математика 10-11 класс
3902
Решение
u821511235
2019-04-25 20:40:42
★
Написать комментарий
Меню
Решим всё
Найти задачу
Категории
Статьи
Тесты
Архив задач
Присоединяйся в ВК