Задать свой вопрос   *более 50 000 пользователей получили ответ на «Решим всё»

Задача 3636 Две проводящие пластины с положительными...

Условие

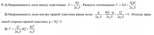
Две проводящие пластины с положительными зарядами Q и 6Q расположены параллельно и напротив друг друга (см. рис.). Площадь каждой пластины S, размеры пластин велики по сравнению с расстоянием d между ними, и можно считать, что заряды распределены по каждой поверхности пластин равномерно.

1) Найти разность потенциалов правой и левой пластин.

2) Найти заряд палевой стороне правой пластины.

3) Найти силу отталкивания пластин.

физика 10-11 класс 11759

Решение



Ответ: В решение

Вопросы к решению (1)

Написать комментарий

Меню

Присоединяйся в ВК