Так ?
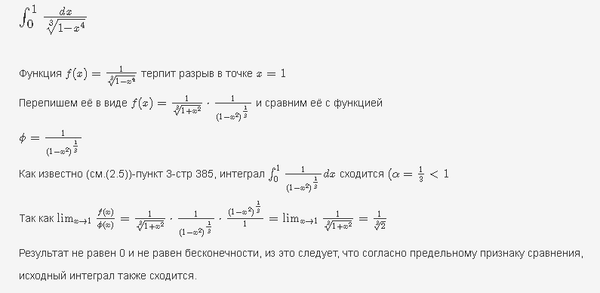
Интеграл \( \int_{0}^{1}{\frac{1}{(1-x^2)^{\frac{1}{3}}}} dx \) терпит разрыв в точке \( x=1 \)
Функцию \( f(x) = \frac{1}{ \sqrt[3]{1-x^4}} \)
Перепишем в виде \( f(x)=\frac{1}{ \sqrt[3]{1+x^2}} \cdot \frac{1}{(1-x^2)^{\frac{1}{3}}} \) и сравним её с функцией
\( \phi =\frac{1}{(1-x^2)^{\frac{1}{3}}} \)
Так как \( \lim_{x\to 1} \frac{f(x)}{ \phi(x) } = \frac{1}{ \sqrt[3]{1+x^2}} \cdot \frac{1}{(1-x^2)^{\frac{1}{3}}} \cdot \frac{(1-x^2)^{\frac{1}{3}}}{1} = \lim_{x\to 1} \frac{1}{ \sqrt[3]{1+x^2}} = \frac{1}{\sqrt[3]{2}} \) (не равно 0, не равно \( \infty \))
то, согласно предельному признаку сравнения, исходный интеграл сходится.