Задать свой вопрос   *более 50 000 пользователей получили ответ на «Решим всё»

Задача 3635 Неподвижная теплопроводящая перегородка...

Условие

Неподвижная теплопроводящая перегородка А делит объем теплоизолированного цилиндра на два отсека, в которых находится по v моль гелия. Во втором отсеке газ удерживается подвижным, теплоизолированным поршнем B. Наружное атмосферное давление равно P0. В начальном состоянии температура гелия в первом отсеке равна Т1, что больше температуры во втором отсеке. В результате медленного процесса теплообмена через перегородку температура в отсеках начинает выравниваться, а поршень перемещается. По окончании процесса теплообмена в отсеках устанавливается температура Т0. Трением поршня о цилиндр, теплоемкостью стенок цилиндра и поршня пренебречь.

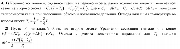
1) Найдите начальную температуру во втором отсеке.

2) Найдите изменение объема гелия во втором отсеке.

физика 10-11 класс 5349

Решение



Ответ: В решение

Написать комментарий

Меню

Присоединяйся в ВК