Задать свой вопрос
*более 50 000 пользователей получили ответ на «Решим всё»
Задача 36305
[b]ВСЕ ВЫБЕРУ ЛУЧШИМ![/b] Только...
Условие
egeeeee
2019-04-24 15:09:22
[b]ВСЕ ВЫБЕРУ ЛУЧШИМ![/b] Только помогите разобраться
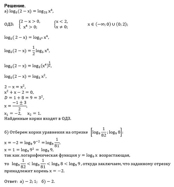
log5(2-x) = log(25)x^4, [log9(1/82), log9 8]
математика 10-11 класс
33655
Решение
u821511235
2019-04-24 15:27:05
★
Написать комментарий
Меню
Решим всё
Найти задачу
Категории
Статьи
Тесты
Архив задач
Присоединяйся в ВК