Задать свой вопрос   *более 50 000 пользователей получили ответ на «Решим всё»

Задача 3629 В сосуде с водой закреплена полка,...

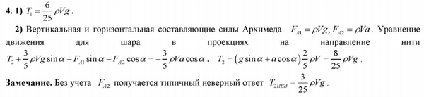
Условие

В сосуде с водой закреплена полка, наклоненная к горизонту под углом a (sinа = 3/5). Деревянный шар опирается на гладкую поверхность полки и удерживается с помощью нити, натянутой под углом a горизонту (см. рис.). Объем шара V, плотность воды p плотность дерева (3/5)p.

1) Найдите силу натяжения нити при неподвижном сосуде.

2) Найдите силу натяжения нити при движении сосуда с горизонтальным ускорением а = g/4.

В обоих случаях шар находится полностью в вод

физика 10-11 класс 5302

Решение



Ответ: В решение

Вопросы к решению (1)

Написать комментарий

Меню

Присоединяйся в ВК