Задать свой вопрос   *более 50 000 пользователей получили ответ на «Решим всё»

Задача 36168 Две бригады, состоящие из рабочих...

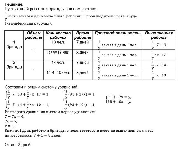
Условие

Две бригады, состоящие из рабочих одинаковой квалификации, одновременно начали выполнять два одинаковых заказа. В первой бригаде было 13 рабочих, а во второй -14 рабочих. Через 7 дней после начала работы в первую бригаду перешли 4 рабочих из второй бригады. В итоге оба заказа были выполнены одновременно. Найдите, сколько дней потребовалось на выполнение заказов.

предмет не задан 30132

Решение

Написать комментарий

Меню

Присоединяйся в ВК