Задать свой вопрос   *более 50 000 пользователей получили ответ на «Решим всё»

Задача 3614 1. Дан многочлен f(a,b) =...

Условие

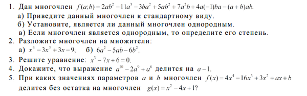
1. Дан многочлен f(a,b) = 2ab^2-11а^2-ЗЬa^2 +5ab^2+7a^2b + 4a(-1)ba — (a + b)ab.

а) Приведите данный многочлен к стандартному виду.

б) Установите, является ли данный многочлен однородным.

в) Если многочлен является однородным, то определите его степень.

2. Разложите многочлен на множители: a)x^4 -3x^3 +3x-9; б) 6а2 -5ab-6b2.

3. Решите уравнение: x^3-7x+6=0.

4. Докажите, что выражение a^(10)-2a^9 + а^8 делится на а-1.

5. При каких значениях параметров а и Ь многочлен f(x) = 4x^4-16x^3+3x^2+ax + b делится без остатка на многочлен g(x) = х^2-4x +1?

математика 6-7 класс 13160

Все решения

1)
ab^2 - 11a^3 -3ba^2 + 5ab^2 + 7a^2b + 4a(-1)ba - (a+b)ab = ab^2 + 5ab^2 - 11a^3 - 3ba^2 + 7ba^2 - 4a^2b - a^2b - ab^2 = 5ab^2 - 11a^3 - a^2b = a(5b^2 - 11a^2 - ab)
2)
A) x^4 - 3x^3 + 3x - 9 = x^3(x - 3) + 3(x - 3) = (x^3 +3)(x -3)

Написать комментарий

Меню

Присоединяйся в ВК