Задать свой вопрос
*более 50 000 пользователей получили ответ на «Решим всё»
Задача 36097
...
Условие
vk221889286
2019-04-20 06:20:08
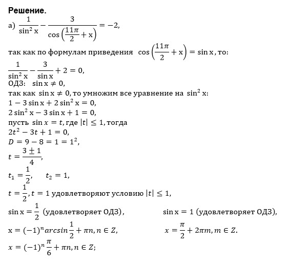
1\sin^2-3\cos(11π\2+x)= -2 на промежутке -2π;-π\2
предмет не задан
10209
Решение
u821511235
2019-04-20 07:44:32
★
Написать комментарий
Меню
Решим всё
Найти задачу
Категории
Статьи
Тесты
Архив задач
Присоединяйся в ВК