Задать свой вопрос
*более 50 000 пользователей получили ответ на «Решим всё»
Задача 36092
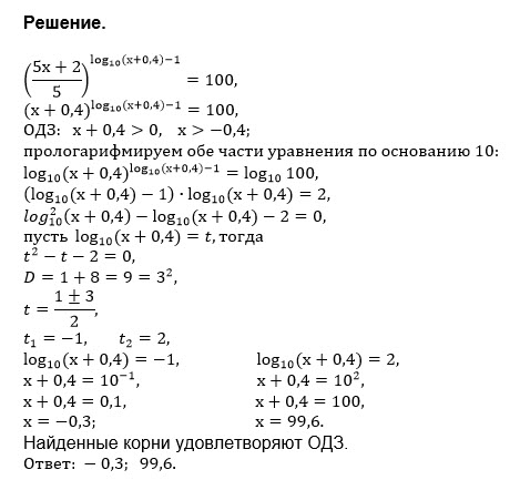
((5x + 2) / 5)^(log10 (x + 0,4) - 1) =...
Условие
radostmalchikov
2019-04-19 20:11:56
((5x + 2) / 5)^(log10 (x + 0,4) - 1) = 100
математика 10-11 класс
658
Решение
u821511235
2019-04-19 21:08:43
★
Написать комментарий
Меню
Решим всё
Найти задачу
Категории
Статьи
Тесты
Архив задач
Присоединяйся в ВК