[m]
\begin{aligned}
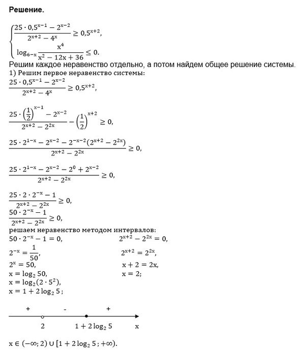
& \left\{
\begin{aligned}
& \frac{25 \cdot 0,5^{x-1} - 2^{x-2}}{2^{x+2} - 4^{x}} \geq 0,5^{x+2},\\
& \log_{6-x} \frac{x^4}{x^2-12x+36} \leq 0.
\end{aligned}
\right.
\end{aligned}
[/m]
{x^4/(x^2-12x+36) > 0 ⇒ х - любое, x≠ 0; х ≠ 6
{6-x>0 ⇒ x < 6
{6-x ≠ 1 ⇒ x ≠ 5
(- ∞ ;0)U(0;5)U(5;6)
0,5=1/2=2^(-1)
0,5^(x-1)=2^(1-x)
0,5^(x+2)=2^(-x-2)
Замена переменной:
2^(x)=t
t>0
2^(-x)=1/t
4^(x)=t^2
2^(x+2)=2^(x)*2^(2)=4t
2^(-x-2)=1/(4t)
2^(1-x)=2/t
Первое неравенство принимает вид:
((50/t)-(t/4))/(4t-t^2) ≥ 1/(4t)
Приводим к общему знаменателю и упрощаем
(200-t^2)/(4t*(4t-t^2) - 1/(4t) ≥ 0
(200-t^2-4t+t^2)/(4t^2*(4-t)) ≥ 0
4*(50-t)/(4t^2*(4-t)) ≥ 0
(t-50)/(t^2*(t-4)) ≥ 0
Применяем метод интервалов:
_+__ (0) __+___ (4) ___-__ [50] __+___
Учитывая, что t >0
0 < t < 4 или t ≥ 50
Обратный переход
0 < 2^(x) < 2^2 или 2^(2) ≥ 2^(log_(2)50)
Учитывая что 2^(x) возрастающая функция получаем :
x∈ (- ∞ ;2) U [log_(2)50;+ ∞ )
5=log_(2)32 < log_(2)50 < log_(2)64=6
поэтому
с учетом ОДЗ получаем о т в е т первого неравенства
[b]x∈ (- ∞ ;0)U(0; 2) U [log_(2)50;6) [/b]
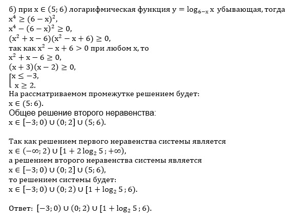
Для решения второго неравенства применяем [b]метод рационализации логарифмических неравенств:[/b]
(6-x-1)*((x^4/(x^2-12x-36)) - 1) ≤ 0
(5-x)*((x^2)^2-(x-6)^2)/(x-6)^2 ≤ 0
(5-х)*(x^2-x+6)*(x^2+x-6)/(x-6)^2 ≤ 0
x^2-x+6=0
D=1-4*6 <0
x^2-x+6 > 0 при любом х
x^2+x-6=0
D=1+24=25
х_(1)=-3; х_(2)=2
(x-5)(x+3)(x-2)/(x-6)^2 ≥ 0
_-__ [-3] __+__ [2] _-__ [5] __+__ (6) __+__
x ∈ [-3;2] U[5;6) U(6;+ ∞ )
с учетом ОДЗ получаем о т в е т второго неравенства
[b]x ∈ [-3;0)U(0;2] U(5;6)[/b]
Находим решение системы, как пересечение множеств:
{x∈ (- ∞ ;0)U(0; 2) U [log_(2)50;6)
{x ∈ [-3;0) U(0;2] U(5;6)
О т в е т. [b] [-3;0)U(0;2)U[log_(2)50;6)[/b]

