Задать свой вопрос
*более 50 000 пользователей получили ответ на «Решим всё»
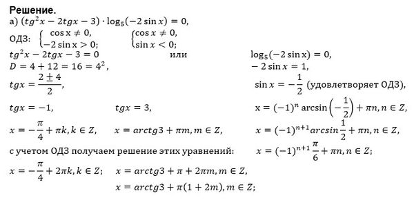
Задача 36045
Решить уравнение (tg ^2 x -2...
Условие
vk140532128
2019-04-18 19:13:51
Решить уравнение
(tg ^2 x -2 tgx-3)*log5(-2sinx)
Отберите корни на отрезке [П/2;3П]
математика 10-11 класс
2377
Все решения
u821511235
2019-04-18 22:13:46
Написать комментарий
Категория
ЕГЭ по Математике (проф.)
задание 13 (уравнение, отбор корней)
Меню
Решим всё
Найти задачу
Категории
Статьи
Тесты
Архив задач
Присоединяйся в ВК