Задать свой вопрос   *более 50 000 пользователей получили ответ на «Решим всё»

Задача 3597 system{2x^2+2y^2=5xy;...

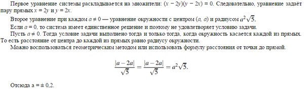
Условие

system{2x^2+2y^2=5xy; (x-a)^2+(y-a)^2=5a^4} Найдите все значения а, при каждом из которых система уравнений имеет ровно два различных решения.

математика 10-11 класс 14988

Решение



Ответ: a=0.2 и -0.2

Вопросы к решению (1)

Написать комментарий

Меню

Присоединяйся в ВК